
客户投诉处理基本流程
为使我中心更加及时、高效地受理和处理您的投诉,特向您介绍投诉受理方式及其注意事项,供您参考。
您可通过以下方式向我中心进行投诉:
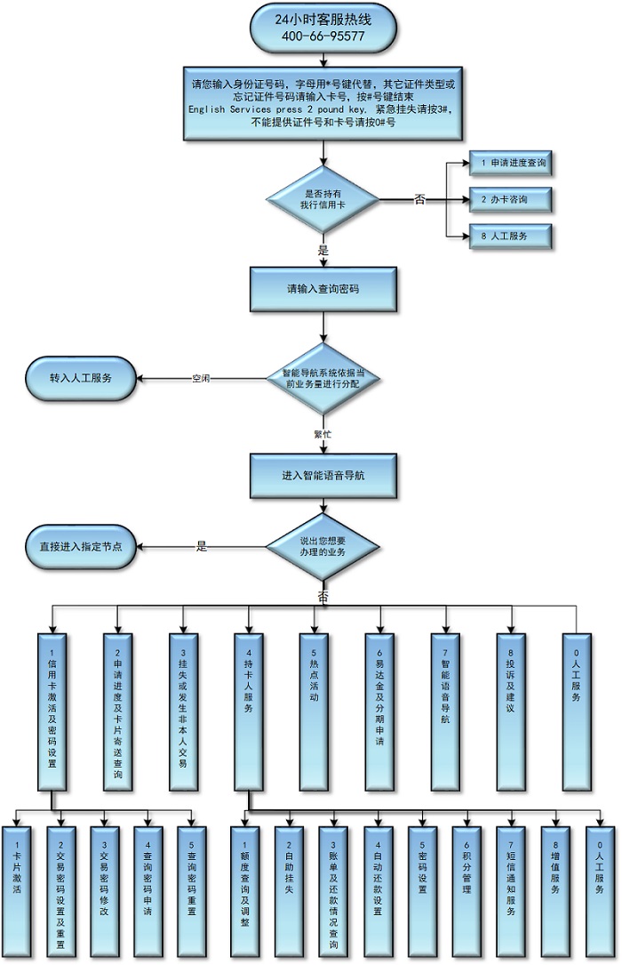
1、信用卡中心客户服务热线:4006695577;
信用卡客户可拨打4006695577电话转人工进行投诉。
2、北京地区消费者权益保护投诉专线:4009995577;
电话接通后,信用卡业务投诉选择1键。
3、消费者权益保护投诉专线:010-67877390;010-68622070;
电话接通后,输入身份证号码等信息。
4、在线客服:
(一)微信银行渠道
关注“华夏银行信用卡”微信公众号(hxcreditcard),在下方消息框输入“人工”,选择“转人工客服”,进入“在线客服”对话。
(二)华彩生活APP渠道
登录“华彩生活”APP,点击首页右上角“在线客服”图标,在消息框输入“人工”,选择“转人工客服”,进入“在线客服”对话。
5、信用卡投诉来访地址:
北京市石景山区古城南街9号院1号楼华夏银行信用卡中心
二、金融纠纷调解途径
您可以通过“北京秉正银行业消费者权益保护促进中心”申请调解:
调解服务热线:010-88689969(工作日8:30-11:00,13:00-17:00);
电子邮箱:tscl@bjbzzx.com
三、投诉处理流程

1、投诉前您可先了解投诉产品或服务相关的法律法规、监管规定,充分了解投诉产品或服务有关协议、章程等书面文件的约定或规定,以减少不必要的误解,耐心听取我中心工作人员解释。
2、维权过程中请注意保持理性,有理有据地主张权利,避免过激行为和违法行为,避免干扰网点正常经营秩序,影响其他客户。
3、投诉须由本人或您的有权代理人提出,需提供真实姓名或名称、联系方式;需有具体的投诉事项(包括投诉事件发生的时间、地点、纠纷所涉分支机构、事件过程等)和理由;需有明确的投诉请求或要求。
4、对于事实清楚、争议情况简单的消费投诉,我中心将在收到消费投诉之日起15日内作出处理决定并告知投诉人,情况复杂的可以延长至30日;情况特别复杂或者有其他特殊原因的,可以再延长30日。
我行金融消费者投诉统计分类及编码执行标准编号名称为JR/T 0169-2018《金融消费者投诉统计分类及编码 银行业金融机构》
注:信用卡中心电子邮箱受理范围:仅受理建议及意见,信用卡业务请致电我行24小时客服热线咨询或办理。
您可下载华彩生活APP、关注华夏银行信用卡微信公众号,方可进入咨询与投诉进行留言。